AG视讯-凤凰AG全讯网及时_定制百家乐桌子_全讯网直播(中国)·官方网站

學術活動

位置: 網站首頁 > 學術活動 > 正文

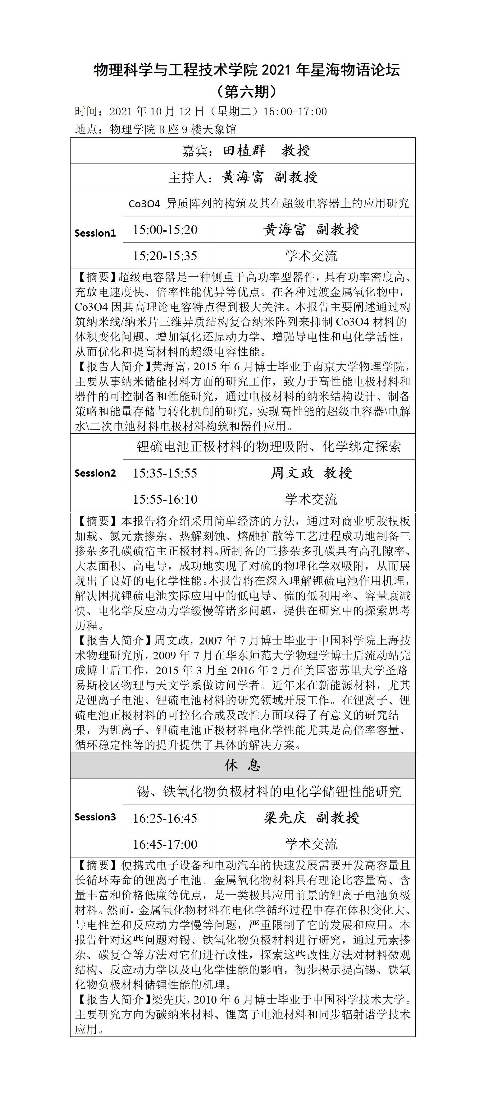
物理科學與工程技術學院2021年星海物語論壇(第六期)

作者:     編輯:科技處     來源:   發表于: 2021-10-12 11:12  點擊:
學術活動日期 10月12日 時間 15:00-17:00
主講人 黃海富 周文政 梁先慶 地址 物理學院B座9樓天象館

 

編輯:科技處

上一條:機械工程學院學術報告:Optimization and AI techniques for Engineering Applications

下一條:物理科學與工程技術學院學術報告:Exploring the Universe with Fast Radio Bursts


富易堂百家乐官网娱乐城| 百家乐官网技巧真人荷官网| 菲律宾卡卡湾| 太阳城娱乐开户| 郸城县| 24山向什么最好| 大发888游戏下载官网免费| 百家乐群| 赌百家乐官网的体会| 开店做生意的风水摆件| 365体育在线投注| 百家乐是片人的吗| 任你博百家乐官网现金网| 太阳城百家乐投注| 大发888真钱游戏祖比| 百家乐官网光纤冼牌机| 云鼎娱乐城优惠| 百家乐单机破解版| 八大胜投注,| 在线百家乐官方网| 百家乐博彩通博彩网皇冠网澳门赌场真人赌博 | 网上的百家乐怎么才能| 都坊百家乐官网的玩法技巧和规则| 索雷尔百家乐的玩法技巧和规则| 真人百家乐官网澳门娱乐城| 百家乐事一箩筐的微博| 百家乐官网全自动分析软件| 大发888官方指定| 百家乐注册送彩金平台| 棋牌赌博| 百家乐官网视频游365| 8大胜| 大发8880634| 网上百家乐游戏玩法| 御匾会百家乐官网的玩法技巧和规则| 大发8880634| 百家乐永利娱乐场| 百家乐官网任你博赌场娱乐网规则 | 台州市| 骰子百家乐的玩法技巧和规则| 百家乐官网园会员注册|